本网讯和谐社会,需要你关爱他人;保护环境,需要你践行低碳;文明餐桌,需要你积极“光盘”;保障歌会,需要你热情服务……哪里有需求,哪里就有志愿者。3月“学雷锋活动月”到来,近日,团市委向全市发出青年志愿者招募公告,诚邀16-40周岁身体、精神健康,并在滁州市境内学习、工作或生活的市民加入志愿服务大家庭。“学雷锋”不是“一阵风”,让我们加入志愿者,行小善聚大爱。
从汶川地震的灾后救援,到北京奥运的周到服务;从随手拍解救被拐儿童,到民间环保者的不懈坚持……志愿者的点滴努力,汇聚成一座城市的文明之光。每年的3月5日是学雷锋日,但是,学雷锋不是“一次性”就能大功告成,学雷锋不是“一阵风”就能束之高阁。
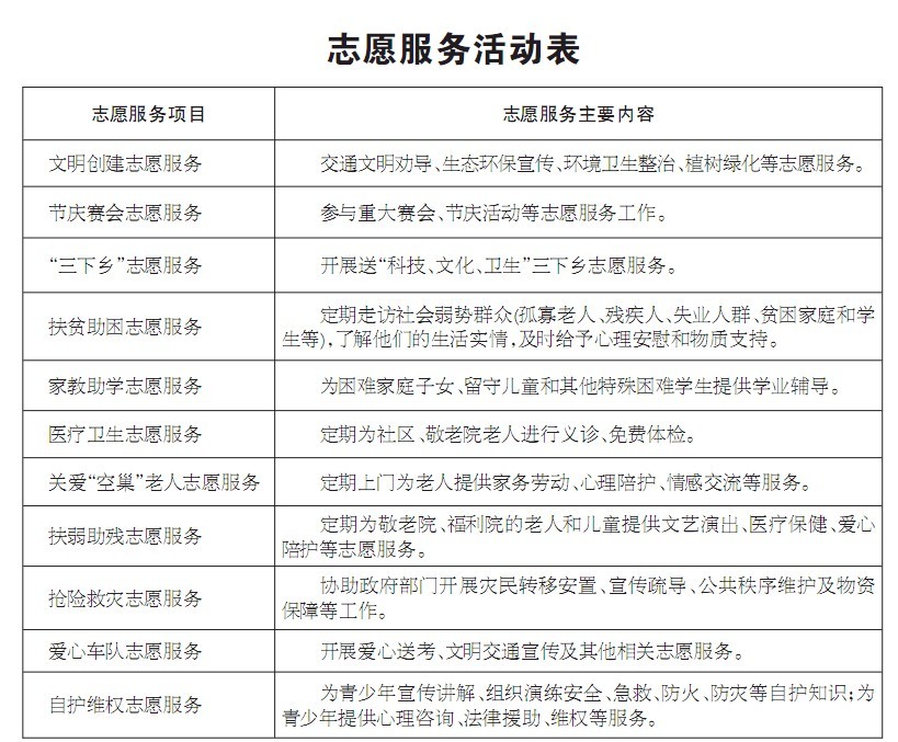
为了更好地推进滁州志愿服务的常态化、专业化,滁州团市委、市青年志愿者协会决定在全市进一步招募青年志愿者和青年志愿者服务队。今后将根据志愿者的时间、工作性质、熟悉技能和服务意向,定期或不定期地安排各项志愿服务活动,并将开展“星级”青年志愿者评选活动,对优秀青年志愿者进行表彰。只要你的年龄在16-40周岁,身体、精神健康;在滁州市境内学习、工作或生活都可以进行报名。15人以上,愿意长期提供志愿服务的市直机关、团体、企事业单位和社区群众组织也可以“组团”申报青年志愿服务队。
有意向的市民请登录滁州共青团网站(http://www.czqn.org.cn/)公告栏下载《滁州市青年志愿者注册登记表》,如实填写后发至市青年志愿者协会电子邮箱:czqnzyz@163.com;或至滁州市政务中心北楼526室团市委组宣部报名,联系电话:3025990。


